Monitor da Implementação do Código Florestal
Em 2026, a Lei de Proteção da Vegetação Nativa (Lei nº 12.651, de 25 de maio de 2012), conhecida como Código Florestal, completa 14 anos de sua promulgação. Ao longo desse período, consolidou-se como uma das políticas públicas ambientais mais importantes do Brasil, com potencial para contribuir significativamente para o alcance das metas climáticas, a conservação da biodiversidade e o desenvolvimento de uma economia verde e com soluções baseadas na natureza.
O Código Florestal também é um instrumento chave para conciliar desenvolvimento econômico com proteção dos recursos naturais, ao promover uma agricultura sustentável e de baixo carbono, a restauração de áreas degradadas e o manejo florestal sustentável, além de induzir a modernização e o aumento da produtividade do agronegócio brasileiro, pois impõe restrições ao uso da terra, incentivando a expansão das atividades agropecuárias em áreas já abertas e degradadas.
Dada sua relevância, o Climate Policy Initiative/Pontifícia Universidade Católica do Rio de Janeiro (CPI/PUC-Rio) mantém uma agenda de pesquisa inteiramente dedicada a essa lei. O Monitor da Implementação do Código Florestal reúne, em um só lugar, informações e análises sobre: (i) as regras de proteção previstas na lei; (ii) os instrumentos de gestão e monitoramento da vegetação nativa; (iii) o procedimento de regularização ambiental dos imóveis rurais; (iv) a regulamentação de instrumentos da lei; (v) decisões judiciais relevantes; (vi) atividades legislativas que afetam a lei; e (vii) os avançoss e desafios da implementação da lei nos estados brasileiros – com dados, mapas, gráficos e indicadores que mostram como o Código Florestal está sendo implementado no país.
O Brasil tem uma longa tradição em legislação florestal. O país editou seu primeiro Código Florestal em 1934 e o modernizou em 1965, ampliando substancialmente a proteção da vegetação nativa. O Código foi revisado novamente em 2012, após um duro e longo processo de negociação, marcado por conflitos entre diferentes grupos de interesse, como produtores rurais, governo, ambientalistas, ONGs e instituições financeiras. Para entender melhor a história do Código Florestal de 2012, recomendamos a leitura da publicação do capítulo de livro do IPEA.
A legislação florestal brasileira permance relevante no cenário internacional, mesmo após as mudanças promovidas em 2012. Para compreender como o Código Florestal se compara a outras regulamentações adotadas por países produtores agrícolas estratégicos, sugerimos a leitura da publicação Legislação Florestal e de Uso da Terra: Uma comparação Internacional.
Figura 1. Exemplos de APP

Apesar de ter passado por diversas alterações, o Código Florestal de 2012 manteve os dois principais instrumentos de conservação em áreas privadas no Brasil: a Área de Preservação Permanente (APP) e a Reserva Legal.
APPs são áreas sensíveis e necessárias para a manutenção de serviços ecossistêmicos essenciais, como o fornecimento de água, a regulação dos ciclos hidrológico e climático, a conservação da biodiversidade, a estabilidade geológica e a proteção do solo. As APPs incluem: faixas de vegetação ao longo de cursos d’água; área no entorno de nascentes, lagos e lagoas; topos de morros; regiões em altitude maior que 1.800 metros; restingas e manguezais.
Figura 2. Percentuais de Reserva Legal de Acordo com o Tipo de Vegetação e Região Geográfica do País

Reserva Legal é a parte do imóvel rural na qual é obrigatório manter a cobertura de vegetação nativa. Seu objetivo é garantir o uso econômico sustentável dos recursos naturais, auxiliar na conservação de remanescentes da vegetação nativa em todo o território nacional e na proteção da biodiversidade. O percentual de Reserva Legal varia de 20% a 80%, em função do tipo de vegetação e da região geográfica, como mostra a figura.
Além de instrumentos de conservação, o Código Florestal também estabeleceu dois importantes instrumentos para a gestão, o monitoramento e a adequação ambiental dos imóveis rurais: o Cadastro Ambiental Rural (CAR) e o Programa de Regularização Ambiental (PRA).
O CAR é um banco de dados inovador que armazena e processa informações georreferenciadas sobre APP, Reserva Legal, remanescentes de vegetação nativa, áreas com atividades econômicas e áreas degradadas. Trata-se de um cadastro obrigatório e autodeclaratório, cujas informações são utilizadas para controle, monitoramento, planejamento e gestão ambiental.
Ao longo dos anos, a governança do CAR passou por diferentes arranjos institucionais, tendo sido alocado no Ministério do Meio Ambiente (MMA), no Ministério da Agricultura e Pecuária (MAPA) e, atualmente, encontra-se sob a coordenação do Ministério da Gestão e da Inovação em Serviços Públicos (MGI). Para compreender melhor essa trajetória e os principais desafios e soluções relacionados ao CAR e ao SICAR, sugerimos a leitura da Nota Técnica Salvemos o CAR! e da publicação O Código Florestal em Foco: Governança, Implementação e Soluções para o CAR e o SICAR.
O PRA é o programa que permite aos produtores rurais regularizar ambientalmente sua propriedade.
Alguns estados têm buscado avançar na etapa de regularização ambiental por meio de procedimento de adesão antecipada ao PRA, no qual o produtor declara seus passivos e apresenta proposta de regularização independentemente de convocação pelo órgão competente e sem análise prévia dos dados declarados no CAR. Nesses casos, a verificação das informações e o monitoramento das obrigações ficam a cargo do órgão ambiental em momento posterior. Para aprofundar o tema, sugerimos a leitura da publicação O Potencial do PRA Autodeclaratório para Impulsionar a Restauração Florestal: Vantagens, Limites e Recomendações.
Uma das alterações significativas introduzidas pelo Código Florestal de 2012 foi o estabelecimento do conceito de áreas rurais consolidadas, onde a vegetação nativa em APP e Reserva Legal foi ilegalmente desmatada antes de 22 de julho de 2008 para a promoção de atividades agrossilvipastoris, isto é, atividades agrícolas, florestais e pecuárias. O Código permite que essas atividades sejam mantidas nessas áreas, estabelecendo um regime jurídico mais flexível de proteção da vegetação nativa. Além disso, a lei prevê regras diferenciadas conforme o tamanho do imóvel, conferindo um tratamento ainda mais permissivo a imóveis com até quatro módulos fiscais.
Figura 3. Regras de APP Conforme Tamanho do Imóvel Rural, Regime Jurídico e Tamanho do Rio

Esta figura ilustra as diferentes regras de proteção da APP de cursos d’água. Como regra geral, quanto mais largo for o rio, maior deve ser a faixa de vegetação a ser preservada ao longo de seu curso. No entanto, as áreas rurais consolidadas em APP não seguem essa lógica. Para imóveis rurais pequenos, a faixa marginal de proteção não depende da largura do rio, mas sim do tamanho da propriedade. Para imóveis rurais maiores, a faixa de proteção varia conforme a largura do rio, porém os parâmetros são bem menores e há um limite máximo de 100 metros.
Figura 4. Regras de APP Conforme Tamanho do Imóvel Rural e Regime Jurídico

O regime de proteção da área de Reserva Legal também muda quando se trata de área rural consolidada, como mostra a figura. O Código Florestal estabelece percentuais fixos sobre a área total dos imóveis rurais que devem ser preservados a título de Reserva Legal, independentemente do tamanho da propriedade. Entretanto, pequenos imóveis rurais que se enquadrem no regime especial de áreas consolidadas contam com maior flexibilidade quanto ao percentual a ser mantido como Reserva Legal. Além disso, donos de médias ou grandes propriedades que se qualifiquem para o regime especial de áreas consolidadas têm a opção de compensar seus passivos de Reserva Legal em outro imóvel rural, por meio da compra créditos de vegetação nativa, do arrendamento de servidão ambiental ou da doação de área localizada dentro de Unidade de Conservação de domínio público pendente de regularização fundiária.
Para entender os conceitos básicos do Código Florestal de 2012 sugerimos a leitura da publicação Decifrando o Código Florestal – Parte 1.
Todas essas inovações tornaram a implementação da lei mais desafiadora, e compreender o Código Florestal de 2012 exigiu a construção de representações visuais. Os fluxogramas a seguir ilustram como a lei pode ser complexa para produtores ou produtoras rurais, sejam proprietários(as) de grandes fazendas ou agricultores(as) familiares. Todos precisam seguir as regras do Código e adotar uma série de providências para regularizar sua posse ou propriedade. Como mencionado, o Código estabelece um procedimento simplificado para imóveis com até quatro módulos fiscais.
Figura 5. Fluxograma de Regularização Ambiental de Imóvel Rural < 4 Módulos Fiscais
Figura 6. Fluxograma de Regularização Ambiental de Imóvel Rural > 4 Módulos Fiscais
Figura 7. Compensação de Reserva Legal Através da CRA

Mas o Código também possui um capítulo inteiro dedicado a um programa de incentivos à preservação e recuperação do meio ambiente. Este programa prevê o estabelecimento de instrumentos econômico-financeiros para ajudar o produtor rural a conservar a vegetação nativa e a promover a regularização ambiental de sua propriedade. Dentre estes instrumentos destaca-se a Cota de Reserva Ambiental (CRA), título nominativo representativo de um hectare de vegetação nativa, existente ou em processo de recuperação. Esse instrumento tem como objetivo reduzir os custos da conservação do meio ambiente em áreas privadas. Assim, quem tem vegetação nativa acima dos percentuais exigidos pela lei pode emitir CRA sobre este excedente, e quem tem déficit de Reserva Legal pode compensá-lo comprando CRA de imóveis rurais situados no mesmo bioma, como ilustra a figura.
Sugerimos a leitura das notas:
• Cota de Reserva Ambiental: Melhor Opção para Compensar Reserva Legal?
• Decisão do STF Sobre o Novo Código Florestal Enfraquece a Cota de Reserva Ambiental (CRA)
Todas essas inovações, por alterarem de forma significativa o regime jurídico de proteção florestal anteriormente vigente, foram objeto de quatro Ações Diretas de Inconstitucionalidade (ADIs) no Supremo Tribunal Federal (STF). Essas ações tramitaram por quase seis anos e, enquanto a Suprema Corte não decidia de forma definitiva o destino da lei, sua implementação permaneceu praticamente estagnada. Por se tratar de um tema técnico, que envolve diferentes áreas do conhecimento, e ter impacto direto sobre o agronegócio — uma das principais atividades econômicas do país —, o julgamento das ADIs exigiu grande esforço por parte dos ministros do STF e mobilizou diversos setores da sociedade.
Ao julgar as ações de forma fragmentada, com a análise dos dispositivos legais questionados de forma isolada, havia um grande risco de que a coerência da lei fosse comprometida, tornando-a inexequível, já que algumas decisões eram contraditórias entre si. Pesquisadoras do CPI/PUC acompanharam esse momento histórico e publicaram uma séria de análises que documentam o desenrolar do julgamento. Recomendamos a leitura das notas Comentários ao Voto do Ministro Luiz Fux – ADIs Código Florestal e Nota Técnica Sobre o Julgamento do Novo Código Florestal.
Ao final, o STF considerou constitucionais a maioria dos artigos do Código Florestal de 2012. Entretanto, com relação à Cota de Reserva Ambiental (CRA), a decisão deixou uma contradição que permaneceu sem esclarecimento por anos e, talvez por isso, esse mecanismo ainda não tenha saído do papel. Para entender esta questão, consulte Cota de Reserva Ambiental: Melhor Opção para Compensar Reserva Legal?
Foram, então, opostos embargos de declaração para esclarecer a questão, cujo julgamento só foi iniciado quase cinco anos após a decisão das ADIs, em setembro de 2023. O relator, ministro Luiz Fux, inicialmente ampliou a aplicação do critério da identidade ecológica a todas as formas de compensação de Reserva Legal – e não apenas à CRA, o que gerou preocupação quanto à viabilidade do instrumento. Para mais detalhes, veja Julgamento no STF Impacta o Código Florestal: O Critério de Identidade Ecológica Pode Ser Estendido para Todas as Formas de Compensação de Reserva Legal.
No entanto, em 24 de outubro de 2024, o STF decidiu pela constitucionalidade da compensação em áreas do mesmo bioma, afastando a exigência de “identidade ecológica”. Essa decisão histórica, tomada 12 anos após a edição do Código Florestal, representa um avanço significativo para a sua implementação.
Figura 8. Fluxograma da Tramitação dos Projetos de Lei no Congresso Nacional

Quando se pensava que a lei estava pronta para ser finalmente implementada com segurança jurídica, medidas provisórias, capazes de impactar significativamente a lei, foram propostas pelo governo federal em 2018 e 2019.
Sugerimos a leitura das notas:
• Projeto de Lei de Conversão da MP 884/2019 Inviabiliza a Regularização Ambiental de Propriedades Rurais
• Jabutis de Diferentes Espécies e Tamanhos Ameaçam o Novo Código Florestal
• Proposta do Relator da MPV 867/2018 Coloca em Risco o Novo Código Florestal
• Nova Proposta de Alteração do Código Florestal Traz Ameaças à sua Implementação: Medida Provisória 884/2019 Possui Implicações que Vão Além do CAR
A Medida Provisória (MP) nº 1150/2022, que poderia ter impactado a alinhamento do crédito rural com o combate ao desmatamento, foi aprovada e convertida na Lei nº 14.595/2023. Apesar dessa parte ter sido vetada, a lei prorroga mais uma vez o prazo para adesão ao PRA ao dispor que os proprietários de imóveis com áreas acima de 4 módulos fiscais devem se inscrever no CAR até o dia 31 de dezembro de 2023, já com até 4 módulos fiscais ou que são de agricultura familiar devem se inscrever até o dia 31 de dezembro de 2025. Para saber mais leia MP Nº 1150/2022: Texto Aprovado no Senado Impacta Alinhamento do Crédito Rural com Combate ao Desmatamento; De Olhos Abertos na MP nº 1.150/2022 que Altera as Regras de Adesão ao Programa de Regularização Ambiental (PRA).
Após o retorno do CAR ao Ministério do Meio Ambiente do Clima (MMA) em 2023, ele foi novamente transferido, dessa vez para o Ministério da Gestão e da Inovação em Serviços Públicos (MGISP). Apesar dessa transição postergar a implementação efetiva do Código Florestal, considera-se que, por se tratar de um ministério técnico, essa nova alocação pode trazer benefícios para a operação do sistema. Para compreender os desafios e soluções relacionados ao CAR e ao SICAR, sugerimos a leitura da Nota Técnica Salvemos o CAR! e da publicação O Código Florestal em Foco: Governança, Implementação e Soluções para o CAR e o SICAR.
Após forte pressão de setores que buscam evitar retrocessos na lei florestal, o Congresso Nacional aprovou apenas as alterações nas regras do CAR e do PRA que buscaram conferir mais clareza e segurança jurídica.
Para mais informações, veja também:
• Congresso Nacional Aprova Alterações ao Código Florestal: Mudanças na Lei Trazem Mais Segurança Jurídica para o CAR e o PRA
• Alterações no CAR e no PRA: O que Muda para os Produtores Rurais
Mas as ameaças legislativas não arrefeceram desde o acordo feito em 2012. Há diversos projetos de lei (PLs), em tramitação no Congresso Nacional, que pretendem alterar as regras do Código Florestal. O CPI/PUC acompanha os projetos em tramitação através de análises de alguns projetos de lei e do monitoramento da tramitação no Barômetro do Código Florestal no Legislativo, ferramenta que mede a pressão para a alteração da lei no Congresso Nacional. O fluxograma descreve a tramitação dos projetos de lei no Congresso Nacional, indicando as principais etapas e órgãos envolvidos para um melhor acompanhamento e participação.
• PL nº 36/2021 Anistia Desmatamentos, Cancela Multas e Suspende Embargos
• Senado Presenteia os 10 Anos do Código Florestal com Mais Anistia aos Desmatadores
• Áreas de Preservação Permanente Podem Ser Reduzidas pela Metade e Agravar o Desmatamento. Substitutivo ao Projeto de Lei nº 1709/2019 Altera as Regras de APP em Todo o Brasil
• Congresso Nacional Presenteia o Código Florestal com Cavalo de Troia
• Projetos de lei Ameaçam Código Florestal: Propostas Podem Reduzir Proteção à Floresta
Mas, afinal, onde estamos na implementação do Código Florestal? Para responder a esta pergunta, pesquisadoras do CPI/PUC fazem o monitoramento contínuo e permanente da implementação da lei em todos os estados brasileiros. Nesse projeto, as pesquisadoras identificam, ano a ano, os avanços alcançados, os principais desafios, as semelhanças e diferenças entre os estados, e as estratégias que podem ser replicadas. Para isso, as pesquisadoras contam com uma troca constante de informações com analistas e gestores das secretarias e agências de meio ambiente e agricultura dos estados, através de encontros (workshops e webinars), questionários para a coleta de dados e conversas bilaterais. As pesquisadoras também levantam, analisam e atualizam toda a legislação federal e estadual pertinente e, ao final de cada ano, o CPI/PUC-Rio lança um relatório compilando todas estas informações. A partir do levantamento de dados e indicadores específicos, os relatórios também mostram por meio de mapas, figuras e gráficos o avanço na implementação da lei em cada estado.
• Onde Estamos na Implementação do Código Florestal? Radiografia do CAR e do PRA nos Estados Brasileiros – Edição 2019
• Onde Estamos na Implementação do Código Florestal? Radiografia do CAR e do PRA nos Estados Brasileiros – Edição 2020
• Onde Estamos na Implementação do Código Florestal? Radiografia do CAR e do PRA nos Estados Brasileiros – Edição 2021
• Onde Estamos na Implementação do Código Florestal? Radiografia do CAR e do PRA nos Estados Brasileiros – Edição 2022
• Onde Estamos e Para Onde Vamos na Implementação do Código Florestal: Oportunidades Para o Novo Governo Lula
• Onde Estamos na Implementação do Código Florestal? Radiografia do CAR e do PRA nos Estados Brasileiros – Edição 2023
• Onde Estamos na Implementação do Código Florestal? Radiografia do CAR e do PRA nos Estados Brasileiros – Edição 2024
• Onde Estamos na Implementação do Código Florestal? Radiografia do CAR e do PRA nos Estados Brasileiros – Edição 2025
Figura 9. Etapas da Regularização Ambiental de Imóveis Rurais de Acordo com o Código Florestal

De acordo com o Código Florestal, a regularização da propriedade rural envolve três grandes etapas, como mostra a figura.
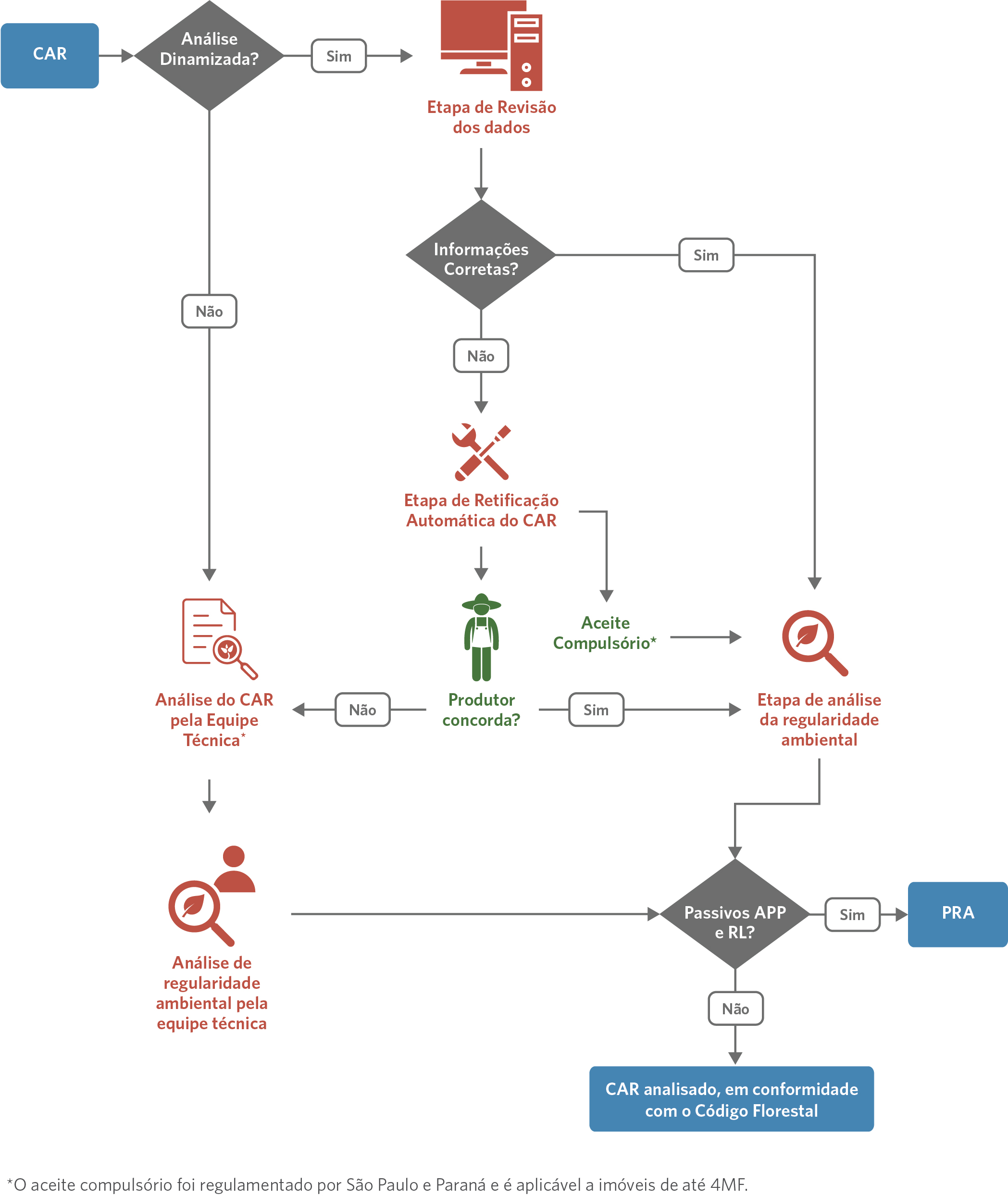
Figura 9. Etapas da Análise Dinamizada

A análise de milhares de cadastros é o maior desafio de implementação da lei nos estados. Para dar conta de tamanho desafio, o Serviço Florestal Brasileiro (SFB) criou uma ferramenta para promover a análise automatizada do CAR. A análise dinamizada possui 3 etapas, a etapa de revisão dos dados, a etapa de retificação automática dos dados e a etapa de análise da regularidade ambiental, como mostra a figura.
Ao completar 14 anos, o Código Florestal apresenta avanços relevantes, especialmente na análise do CAR, impulsionados pela adoção de ferramentas automatizadas em alguns estados. No entanto, a implementação segue heterogênea no país, e os progressos na etapa de regularização ambiental ainda são tímidos frente à dimensão dos passivos identificados. A figura a seguir apresenta um panorama comparativo do estágio de implementação em cada estado.
Figura 10. Status da Implementação do CAR e do PRA pelos Estados, 2019-2025
Mas em cada uma das etapas, individualmente, os estados possuem muitas diferenças entre si. Para acompanhar os progressos dentro de cada uma das etapas, o CPI/PUC-Rio coleta dados de inscrição dos imóveis no CAR; o número de cadastros que já foram analisados; destas análises quantas chegaram ao final e foram validadas; quantos imóveis aderiram efetivamente ao PRA e já assinaram termos de compromisso e quantos hectares de APP estão sendo restaurados e quantos hectares de Reserva Legal estão sendo restaurado ou compensados.
Figura 11. Status da Implementação do CAR e do PRA pelos Estados, 2023
Mapa interativo
Além do desafio de analisar e validar as informações cadastrais de imóveis rurais, regularmente inscritos no CAR, os estados precisam solucionar um problema crescente e urgente – o uso ilegal do CAR para a grilagem de terras públicas. Milhares de hectares em Terras Indígenas vêm sendo objeto de inscrição irregular e o cancelamento destes cadastros é uma questão de ordem fundiária, social e ambiental. Entretanto, lacunas regulatórias e procedimentais não trazem soluções satisfatórias. O CPI/ PUC-Rio analisou detalhadamente a regulamentação federal e dos estados sobre o cancelamento de CARs sobrepostos à TIs e como essas políticas estão sendo colocadas em prática. Na análise foram identificadas as lacunas jurídicas existentes, e formuladas propostas para uma melhor regulamentação do tema. Leia mais em: Cancelamento de CAR em Terras Indígenas: Desafios e Propostas para uma Melhor Implementação.
Considerando a importância da implementação do Código Florestal nos estados, o CPI/PUC também acompanha e analisa as alterações legislativas estaduais mais significativas. Como exemplo, sugerimos a leitura da seguinte nota técnica: Implementação do Código Florestal em Roraima: Redução de Reserva Legal de 80% para 50% Pode Acelerar o Desmatamento no Estado.
Por fim, o CPI/PUC-Rio monitora, analisa e atualiza a regulamentação dos estados:
Tabela 1. Regulamentação nos estados com relação à regularização dos passivos em APP e Reserva Legal, 2025
O Código Florestal é uma política fundamental para o país combater as mudanças climáticas, proteger a sua biodiversidade e garantir a segurança alimentar e o desenvolvimento rural. Além disso, a sua implementação é vital para o alinhamento do Brasil com as novas exigências do mercado externo. Para saber mais, leia: Políticas Ambientais Brasileiras e o Novo Regulamento da União Europeia para Produtos Livres de Desmatamento: Oportunidades e Desafios.
Esta página faz parte de um projeto de monitoramento permanente da implementação do Código Florestal, englobando as ações adotadas pelos poderes executivo e legislativo, em nível federal e estadual, e seus principais reflexos no judiciário.
A partir desse Monitor, formuladores de políticas públicas, produtores rurais, instituições financeiras e todos os demais atores que, direta ou indiretamente, acompanham essa agenda, podem ter acesso a informações e análises sobre as regras e instrumentos do Código, progressos e desafios de sua implementação, aumentando o conhecimento e a transparência das ações federais e estaduais.
Para entrar em contato com a equipe do CPI/PUC-Rio que trabalha no projeto do Código Florestal envie um e-mail para: codigoflorestal@cpiglobal.org.










